天津政务网
2019年12月3日星期二
各区文化和旅游局、市文化市场行政执法总队、各财产保险公司天津(市)分公司:
为贯彻落实党中央、国务院对受新冠肺炎疫情持续影响行业企业加大扶持力度的决策部署,推动旅行社行业健康有序发展,根据《文化和旅游部 中国人民银行 中国银行保险监督管理委员会关于抓好金融政策落实进一步支持演出企业和旅行社等市场主体纾困发展的通知》(文旅产业发〔2021〕41号)、《文化和旅游部关于加强政策扶持进一步支持旅行社发展的通知》(文旅市场发〔2021〕60号)、《天津市人民政府办公厅印发关于助企纾困和支持市场主体发展若干措施的通知》(津政办规〔2022〕6号)等文件有关规定,按照文化和旅游部批复要求,我市决定在天津旅行社行业开展旅游服务质量保证金履约保证保险(以下简称“质保金保险”)试点工作。
现将《天津市旅游服务质量保证金履约保证保险试点实施方案》(见附件1)印发你们,请遵照执行。各区文化和旅游局应指定专人负责质保金保险试点工作,于2022年10月 15日前将负责人信息报送市文化和旅游局市场管理处(见附件2),并按照要求适时报送试点工作总结。
特此通知。
附件:1.天津市旅游服务质量保证金履约保证保险试点实施方案
2.天津市旅游服务质量保证金履约保证保险负责人名单表
市文化和旅游局 天津银保监局
2022年9月30日
(联系人:市文化和旅游局 徐进,联系电话:83602571;
联系人:市文化和旅游局 陈华凯,联系电话:83602614;
联系人:天津银保监局 董妍,联系电话:83865579;
联系人:天津银保监局 徐亚立,联系电话:83865039)
(此件主动公开)
天津市旅游服务质量保证金履约保证保险试点实施方案
第一条 为落实《文化和旅游部 中国人民银行 中国银行保险监督管理委员会关于抓好金融政策落实进一步支持演出企业和旅行社等市场主体纾困发展的通知》(文旅产业发〔2021〕41号)、《文化和旅游部关于加强政策扶持进一步支持旅行社发展的通知》(文旅市场发〔2021〕60号)、《天津市人民政府办公厅印发关于助企纾困和支持市场主体发展若干措施的通知》(津政办规〔2022〕6号)文件精神,规范有序推进我市旅游服务质量保证金保险试点工作,根据《中华人民共和国旅游法》《中华人民共和国保险法》《旅行社条例》《旅行社条例实施细则》《旅游服务质量保证金存取管理办法》及《文化和旅游部关于同意天津市开展使用保险交纳旅游服务质量保证金试点工作的批复》(文旅市场函〔2022〕40号)要求,制定本实施方案。
第二条 本实施方案所称旅游服务质量保证金履约保证保险(以下简称“质保金保险”)是指旅行社通过购买保险替代现金交纳旅游服务质量保证金,在保险期间内,由保险公司按照合同约定代为支付旅游服务质量赔偿金,或代为垫付旅游者紧急救助的费用的保证保险。
第三条 质保金保险试点工作坚持“政府引导、市场运作、双向选择、守信激励”的原则。天津市文化和旅游局、天津银保监局负责试点政策制定、推进落实、监督指导等工作。成立天津市旅游服务质量保证金履约保证保险试点联合工作小组,由天津市文化和旅游局、天津银保监局分管领导任组长,工作小组下设办公室(设在市文化和旅游局市场管理处),市文化和旅游局市场管理处、政务服务处、安全监管处、市文化市场行政执法总队、天津银保监局财产保险监管处等相关人员为成员,负责具体实施工作。各区文化和旅游局负责试点工作的宣传引导,具体组织质保金保险的投保、理赔、协助追偿等工作。
第四条 质保金保险试点工作自本方案下发之日起施行,持续时间根据试点情况决定。
第五条 质保金保险投保人为旅行社。被保险人为与投保人签订旅游服务合同或与投保人具有事实旅游服务关系的旅游者或文化和旅游行政主管部门出具的《旅游服务质量保证金取款通知书》中确定的单位。保险起始日和终止日以保险单载明的起讫时间为准,以一年为期,也可以双方另行约定,但不得少于一年。旅行社继续投保旅游服务质量保证金履约保证保险应于保单到期前3个工作日办理保险续保手续,保险机构对于不续保的旅行社,应当及时告知文化和旅游局。
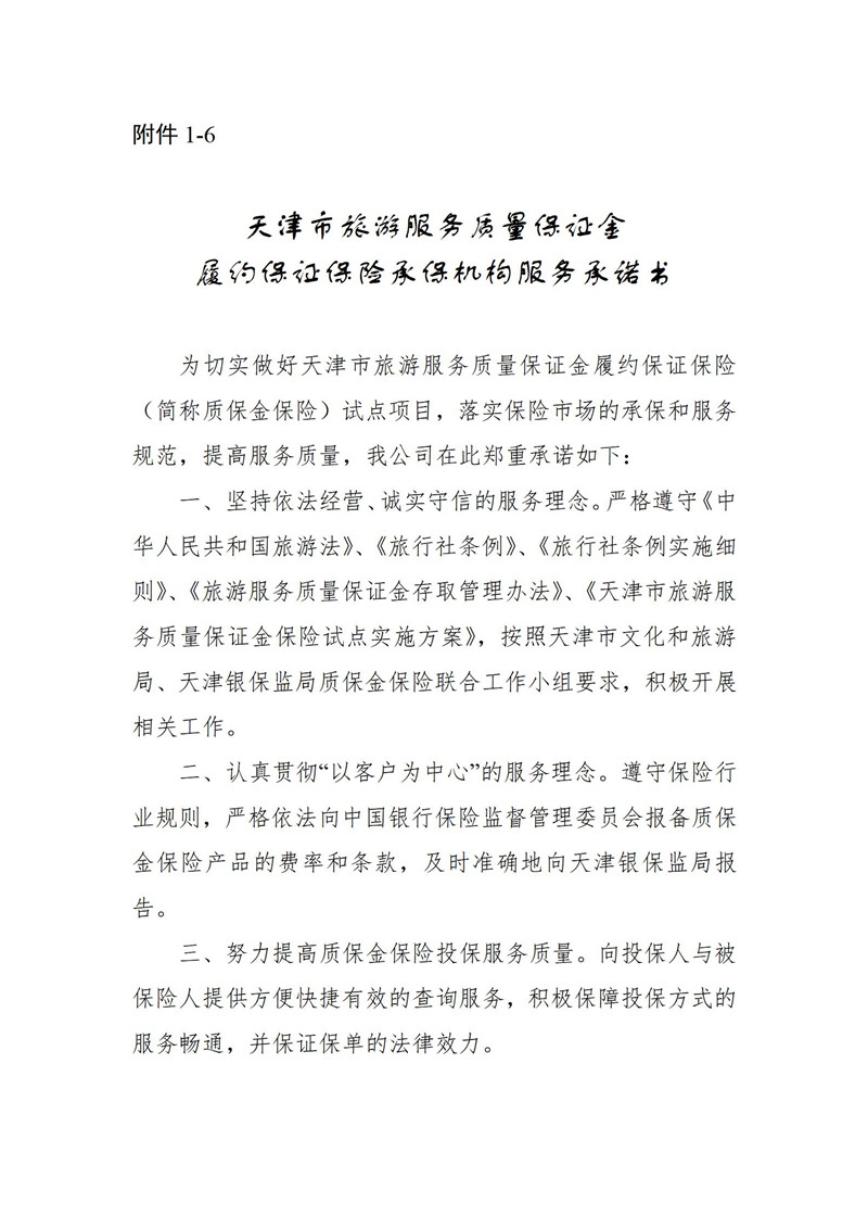
第六条 凡自愿遵守本方案、符合中国银保监会《信用保险和保证保险业务监管办法》相关要求且已在银行保险监督管理部门备案质保金保险产品的保险机构,均可申请参与试点工作,并且签署《承保机构服务承诺书》。保险机构不设数量限制。
第七条 本试点项目保险产品要充分体现旅游服务质量保证金保险特点,各承保机构保险产品需满足旅游服务质量保证金功能性需求,按照试点要求规范投保人和被保险人、保险责任,保险期间、保险金额、理赔流程和时效需符合旅游服务质量保证金及保险产品设立的相关法律法规和规定的要求。
第八条 在天津市依法取得业务经营许可证的旅行社均可自愿选择使用质保金保险或原质保金政策(现金交纳旅游服务质量保证金)。
自愿参与试点的旅行社须选择满足上述“第六条”规定的保险机构进行投保。旅行社投保的质保金保险金额应与现金交纳质保金的数额一致。符合依法降低50%保证金的,可按照50%保证金额度标准投保。
第九条 质保金保险保障额度应符合《旅行社条例》相关规定和国家有关旅游服务质量保证金政策的要求。
第十条 质保金保险在遵守保险监管法律法规的同时,适用《旅行社质量保证金存取管理办法》。
第十一条 投保流程
(一)旅行社投保。旅行社可在满足上述“第六条”规定的保险机构进行投保。
(二)置换质保金。已按照现金方式交纳旅游服务质量保证金的旅行社可在办理完投保手续、取得质保金保险单后,向所在区文化和旅游局提交申请,符合要求的,凭天津市文化和旅游局出具的《旅游服务质量保证金取款通知书》,向银行提取质保金。
(三)上传凭证。旅行社使用质保金保险的,应在收到保险单后,及时在全国旅游监管服务平台上传保险单替换质保金存单。
新设立旅行社应在交纳旅游服务质量保证金规定期限内,直接办理投保并将保险单扫描上传全国旅游监管服务平台。
(四)保单退保及保额变更。旅行社涉及注销、增减分社、依法变更保额,向承保机构提交申请时,应提供文化和旅游主管部门相关书面证明,承保机构依法予以办理。
第十二条 理赔流程
(一)质保金保险使用情形:
1.旅行社出现《旅行社条例》第十五条、第十六条规定的情形;
2.根据投保人申请并经文化和旅游行政主管部门决定,垫付被保险人人身安全遇有危险时紧急救助费用。
(二)申请索赔。发生了旅游质保金使用的法定情形,天津市文化和旅游局根据《旅游服务质量保证金存取管理办法》的规定,分别出具《旅游服务质量保证金取款通知书》《文化和旅游行政主管部门划拨旅游服务质量保证金决定书》或者依旅行社申请作出《关于使用旅游服务质量保证金垫付旅游者人身安全遇有危险时紧急救助费用的决定书》,或者人民法院出具判决、裁定及其他生效法律文书相关证明文件后,被保险人向保险公司提出理赔申请,并提交理赔材料。
(三)支付赔款。承保机构在收到文化和旅游行政主管部门出具的《旅游服务质量保证金取款通知书》《文化和旅游行政主管部门划拨旅游服务质量保证金决定书》或者人民法院判决、裁定及其他生效法律文书相关证明文件后5个工作日内,或在收到《关于使用旅游服务质量保证金垫付旅游者人身安全遇有危险时紧急救助费用的决定书》后24小时内,向被保险人或《旅游服务质量保证金取款通知书》中确定的单位或人民法院判决、裁定及其他生效法律文书相关证明文件中指定的第三方履行赔偿或者给付保险金义务,同时发送《客户赔款通知书》。
第十三条 承保机构履行保险赔偿义务及垫付紧急救助费用,等同于使用旅游服务质量保证金,但不免除旅行社法定责任。承保机构在履行赔偿义务或垫付紧急救助费用后,应向旅行社所在区文化和旅游局报送相关凭证,申请补足旅游服务质量保证金。区文化和旅游局经核实后及时向旅行社发出《补足旅游服务质量保证金通知书》,旅行社在收到通知书之日起5个工作日内,按核定金额向承保机构补足赔偿金或垫付的紧急救助费用;旅行社未在规定期限内补足的,视为未依法补足质量保证金,区级以上文化和旅游行政主管部门依据《旅行社条例》第四十八条规定处理,并纳入企业信用管理。承保机构依法履行追偿程序。
旅行社解散、破产导致无法补足承保机构因履行赔偿义务或垫付紧急救助费用造成损失的,承保机构依法追偿,旅行社有义务积极配合。
第十四条 旅行社投保质保金保险应履行如实告知义务,提供真实有效的投保、理赔材料。质保金保险到期前,旅行社应及时续保,到期未续保且未以现金方式交纳旅游服务质量保证金的,视同未交纳旅游服务质量保证金。
旅行社因解散或破产清算、业务变更或撤减分社减交、三年内未因侵害旅游者合法权益受到行政机关罚款以上处罚而降低保证金数额50%等情形,需进行保额调整、退保的,应提供相关的证明材料,经文化和旅游行政主管部门核定发出相应通知,方可办理保险相关事项变更或退保。
第十五条 参与试点的承保机构应每季度向联合工作小组提供承保数据、理赔数据及所承保旅行社的质保金保险分析报告,以便全市数据汇总,利于主管部门掌握质保金保险投保和使用情况。
第十六条 天津市文化和旅游局、天津银保监局组织开展试点优化工作。天津市文化和旅游局适时组织各区文化和旅游局、旅行社企业通过满意度调查等形式,对承保机构在承保、理赔等方面的时效性、配合度及履约行为等进行综合评价。各承保机构应积极参与完善产品和服务。天津银保监局负责监管保险机构依法开展质保金保险业务,引导保险机构优化保险产品,提高保险服务和水平,督促保险公司规范经营,严格履行保险合同,对存在扰乱保险市场等违法行为的,依据相关监管法律法规采取监管措施,并由联合工作小组调整出试点范围。
第十七条 本方案自公布之日起试行,由天津市文化和旅游局、天津银保监局负责解释。
附件:1-1.旅游服务质量保证金取款通知书
1-2.文化和旅游行政主管部门划拨旅游服务质量保证金决定书
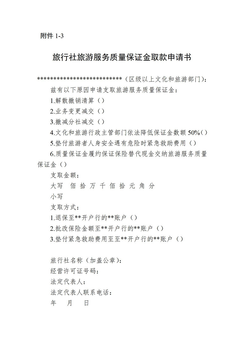
1-3.旅游服务质量保证金取款申请书
1-4.关于使用旅游服务质量保证金垫付旅游者人身安全遇有危险时紧急救助费用的决定书
1-5.补足旅游服务质量保证金通知书
1-6.天津市旅游服务质量保证金履约保证保险承保机构服务承诺书








